为更好地提供政府信息公开服务,便于公民、法人或者其他组织依法获取楚雄市鹿城街道办事处的政府信息,根据《中华人民共和国政府信息公开条例》(国务院令第492号公布,国务院令第711号修订,以下简称《条例》)规定,结合鹿城街道实际,编制本指南。
一、政府信息公开工作机构
机构名称:楚雄市人民政府鹿城街道办事处
办公地址:楚雄市青龙河西路东兴中学旁
办公时间:8:00—12:00,14:30—18:00(周一至周五,节假日除外)
联系电话:0878-3013228
传真号码:0878-3032760
二、主动公开
(一)公开范围
1.组织机构、机构职能,领导班子成员及其分工
2.鹿城街道办事处信息公开制度
3.鹿城街道办事处信息公开年报
4.鹿城街道办事处文件
5.鹿城街道办事处工作报告
6.财政预算、决算信息
7.重点领域信息公开
8.《中华人民共和国政府信息公开条例》和国家有关规定应该主动公开的其他信息
(二)公开形式
1.通过楚雄市人民政府网站(网址:http://www.cxs.gov.cn/)公开。
2.鹿城街道办事处党群服务中心查阅
地址:楚雄市青龙河西路东兴中学旁鹿城街道办事处一楼党群服务中心;
开放时间:8:00—12:00,14:30—18:00(周一至周五,节假日除外)。
3.通过新闻发布会、政务新媒体、电视、公示栏等公开。
(三)公开时限
属于主动公开范围的政府信息,在该政府信息形成或者变更之日起20个工作日内公开。法律、法规对政府信息公开的期限另有规定的,从其规定。
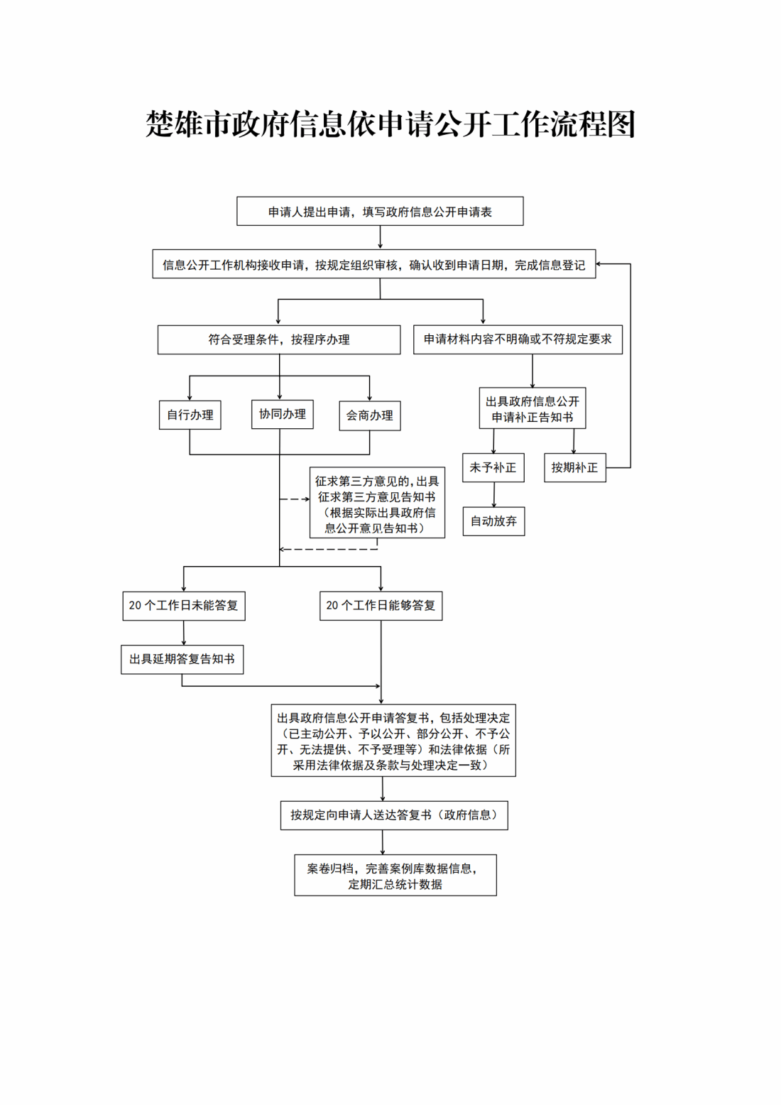
三、依申请公开
公民、法人或者其他组织(以下简称申请人)可申请楚雄市人民政府鹿城街道办事处主动公开以外的政府信息。本机关在公开政府信息前,将依照《中华人民共和国保守国家秘密法》以及其他法律、法规和国家有关规定对拟公开的政府信息进行审查。
(一)申请方式
申请人填写《政府信息公开申请表》(以下简称申请表),申请人对所需信息的描述需详细、准确,尽量采取便于本机关查询的名称、文号或者其他特征性描述。申请表可以到楚雄市鹿城街道办事处领取,也可以在楚雄市人民政府网站下载(网址:http://www.cxs.gov.cn/zfxxgk/zfxxgkzn.htm),申请表复印有效。
申请人可以通过以下方式提出申请:
1.当面申请。申请人可以到楚雄市鹿城街道办事处现场提出申请。
2.信函申请。申请人通过信函方式提出申请的,收信人名称请注明“楚雄市鹿城街道办事处”,信封左下角注明“政府信息公开申请”字样。通信地址:云南省楚雄市青龙河西路东兴中学旁;邮政编码:675000。
3.传真申请。请在传真件首页左上角注明“政府信息公开申请”字样,传真至楚雄市鹿城街道办事处;传真号码:0878-3032760。
4.网页申请。申请人可通过云南省政府信息依申请公开系统(网址:https://www.cxs.gov.cn/info/egovinfo/1016/xxgkcontent/cxs037-/2024-0327001.htm)提交申请。
(二)答复时限
本机关收到政府信息公开申请,能够当场答复的,应该当场予以答复;不能当场答复的,应该自收到申请之日起20个工作日内予以答复;如需延长答复期限的,应该经本机关政府信息公开工作机构负责人同意,并书面告知申请人,延长答复的期限最长不得超过20个工作日。
依申请公开的政府信息公开会损害第三方合法权益的,行政机关应该书面征求第三方的意见,行政机关征求第三方和其他机关意见所需时间不计算在答复期限内。
因不可抗力或者其他法定事由,本机关不能在规定期限内答复申请人或者向申请人提供政府信息的,期限中止。中止时间不计算在前款规定期限内,障碍消除后期限恢复计算。期限的中止和恢复,本机关将向申请人书面说明情况。
(三)申请注意事项
1.申请人委托代理人提出政府信息公开申请的,应该提供委托代理证明材料。
2.政府信息公开申请内容不明确的,本机关自收到申请之日起7个工作日内一次性告知申请人作出补正,答复期限自行政机关收到补正的申请之日起计算。申请人无正当理由逾期不补正的,视为放弃申请,行政机关不再处理该政府信息公开申请。
3.申请人申请公开政府信息的数量、频次明显超过合理范围,本机关将要求申请人说明理由。对申请理由不合理的,将告知申请人不予处理。
4.申请人以政府信息公开申请的形式进行信访、投诉、举报等活动,本机关将告知申请人不作为政府信息公开申请处理并告知通过相应渠道提出。
5.申请人提出的申请内容为要求提供政府公报、报刊、书籍等公开出版物的,本机关将告知获取的途径。
四、监督保障
公民、法人或者其他组织认为本机关在政府信息公开工作中的具体行政行为侵犯其合法权益的,可以向上一级行政机关或者政府信息公开工作主管部门投诉、举报,也可以依法申请行政复议或者提起行政诉讼。
监督机构:楚雄市人民政府办公室,监督电话:0878-3167327。
本指南将适时更新。
附件:1.政府信息公开申请表
2.楚雄市政府信息依申请公开工作流程图

